餐饮油烟是指餐饮企业在烹饪过程中食用油、食物受热分解、挥发冷凝后形成的包含多种有害成分的复合污染物,并非单纯的“油烟味",是城市大气污染的重要来源之一。对餐饮油烟排放进行监管,是守护公众健康,治理大气污染,规范行业秩序,保障公共利益,提升治理效能的系统性治理举措,对餐饮行业油烟排放的监管也一直是我国环保治理的重点与难点。
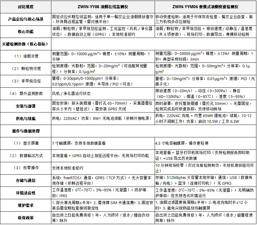
传统在线监测设备虽能实现固定点位长期监控,但安装繁琐、无法移动、响应滞后等问题,难以满足突击检查、多点位抽检、企业自查等灵活监管需求。天津智易时代科技发展有限公司深耕油烟监测领域多年,在成熟在线监测技术基础上迭代升级,推出ZWIN-YYM06便携式油烟快速检测仪。
与ZWIN-YY08油烟在线监测仪相比,ZWIN-YYM06便携式检测仪的优势主要集中在应用场景与核心性能上,更贴合移动监测的实际需求。在线监测仪从安装到运行都存在固定限制,设备安装于烟道,依赖220V交流电源供电与GPRS无线通信以实现数据实时上报。在检测参数上,仅能监测油烟浓度、颗粒物、非甲烷总烃三项,适用于单一餐饮企业的长期值守监控;而ZWIN-YYM06打破固定安装的束缚,轻量化设计,多场景适配,无需安装,仅需在油烟管道上开55mm 孔径,即可将皮托管快速装入烟道,检测完成后可直接拆卸皮托管,无需任何固定结构,能快速转战下一个监测点位,即装即测、即拆即走;内置65Wh大容量锂电池,支持10—12小时不间断工作,摆脱电源束缚,无论是街边小店还是大型餐饮园区,都能随时开展检测。
准确检测是监管的核心前提。ZWIN-YYM06在检测能力上实现升级,在原有三项核心参数的基础上,拓展出油烟排放速度、动静压、温湿度等五项指标,捕捉油烟排放实况。其油烟浓度测量范围达0~50000ug/m³,超过在线监测仪的0~10000ug/m³,高浓度排放场景也能适用;采用光散射原理检测颗粒物,PID光离子化技术监测非甲烷总烃,分辨率低至0.01ug/m³,测量精度控制在±15%以内,与参比方法测定结果的相对误差不超过±20%,数据准确性满足国家法规与技术标准要求。
操作便捷性直接影响监测工作的顺畅度。ZWIN-YYM06搭载4.3寸电容触摸屏,反应灵敏,功能模块化布局,直观易懂。检测时,从启动到取证,三步即可完成:首先信息预录入,第二步一键启动检测,第三步现场即时取证;检测完成后,支持蓝牙打印机现场打印检测报告,数据自动同步存储,可通过USB接口导出历史记录,实现“检测-记录-取证-追溯"的流程闭环。针对现场校准需求,设备内置校零功能,10分钟即可完成校准,且支持历史数据按时间检索、批量打印,让取证与数据归档更高效。而在线监测仪需依赖固定触摸屏与远程平台操作,难以满足现场快速处置的需求。
在耐用性与维护成本上,ZWIN-YYM06便携式油烟快速检测仪的采集器无需专门在室内安装或置于密封防护箱,环境应用范围广泛;油烟过滤器能有效过滤大直径颗粒烟尘,且更换周期不超过半年,除此以外,没有额外的相关成本,维护成本低。相较于在线监测仪需定期维护探头和检查通讯模块、依赖固定安装等需求,ZWIN-YYM06的维护更省心,长期使用成本更可控。
ZWIN-YY08与ZWIN-YYM06油烟监测产品核心参数对比表

(包含部分AI生成内容)